您当前的位置:首页 >展会信息>展会实务

进馆必备|第三届进博会天津交易团专业观众个人防疫工作准备指引

时间:2020.10.21信息来源:

第三届中国国际进口博览会

将于2020年11月5日至10日

在上海举行



进博会各项筹备工作

已进入最后冲刺期

防疫准备工作怎么做?

天津交易团的朋友们

请注意

小商君已为您准备了

进馆必备

防疫工作准备指引

往下看,一起记下来!





到我市医疗机构进行核酸检测,并获取检测报告


1.专业观众一般在11月6日至10日入场。


2.首次入场时须具备7日内(以采样日期为准)有效的核酸检测阴性报告;如果报告上无采样日期,则须具备5日内(以报告出具日期为准)有效的核酸检测阴性报告。


3.核酸检测情况在首次入场时校验;首次入场后,后续日期继续入场观展,无须再进行核酸检测。


4.检测采样或报告日期与最晚首次入场日期对应表如下:





将核酸检测报告信息及时在专业观众注册系统提交


1.登录第三届进博会专业观众注册系统,选择相应人员提报相关信息,须提报信息包括:按要求上传核酸检测报告照片(以jpg或png格式,清晰可识别等),填写核酸检测采样或报告日期(二选一)、检测机构、检测结果等信息。


2.进入第三届进博会展馆现场观展洽谈,须随身携带核酸检测报告




进行自我健康监测并填报、签署报送健康承诺书


1.抵沪前14天,进行体温和相关健康监测,逐日填写《健康监测记录表》(附件1),并交所在单位负责第三届进博会相关工作的人员,由所在单位按要求提报交易分团。


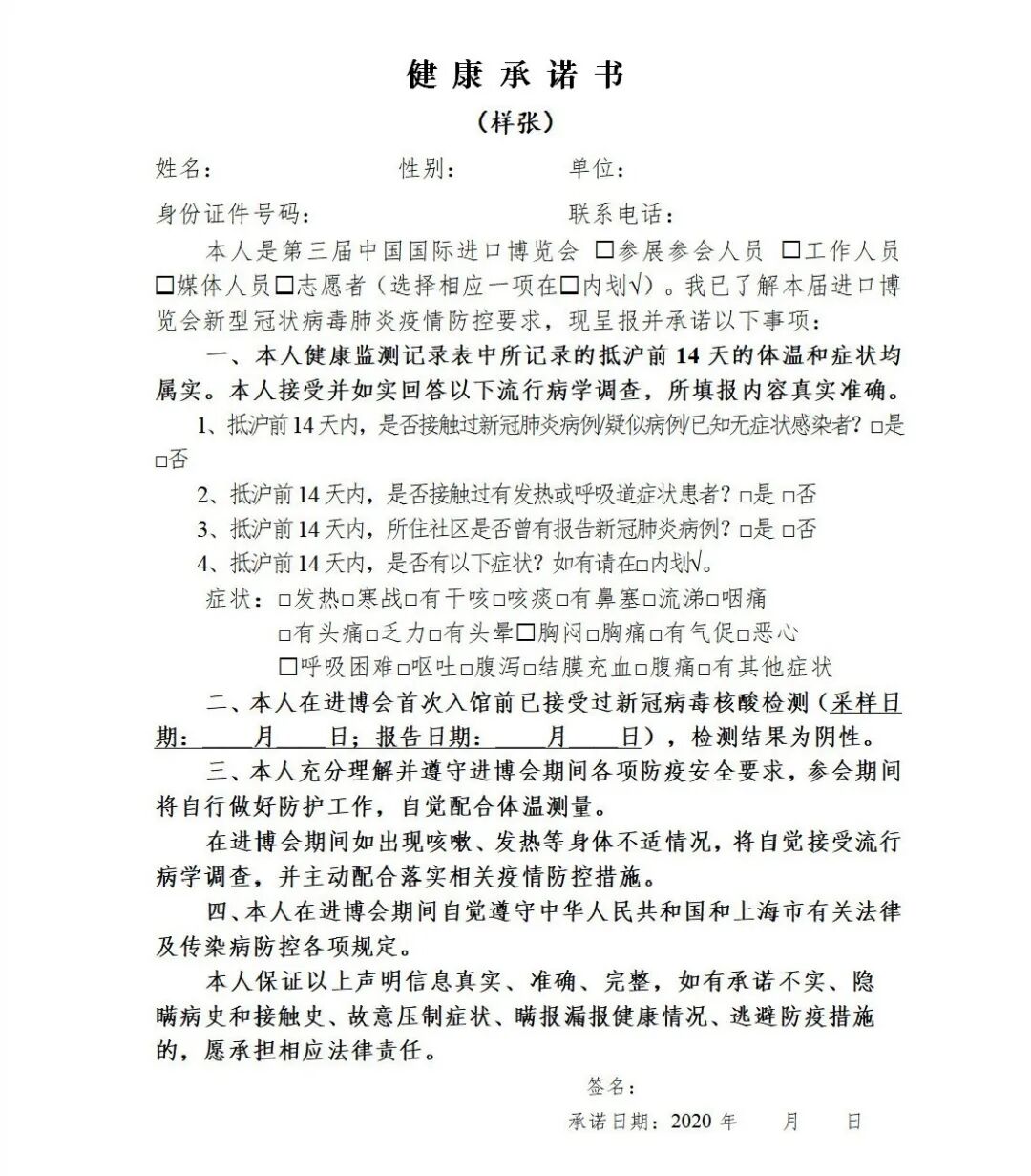
2.抵沪前1天,本人填写并签署《健康承诺书》(附件2)并交所在单位负责第三届进博会相关工作的人员,由所在单位按要求提报交易分团。


3.交易团内的所有拟参会单位,以单位的名义在专业观众注册系统内,勾选同意《关于“自我健康监测”和“健康承诺”有关事项的承诺》。勾选后,视同承诺该单位内所有参会人员按要求进行自我健康监测并填报、签署报送健康承诺书。




提前注册“随申码”(上海市防疫健康信息码)


1.注册时间。建议尽快注册,注册后入场证件方可激活。


2.注册方式。(1)通过微信或支付宝小程序搜索“随申办”注册,境外人员仅支持支付宝注册;(2)通过“上海发布”微信公众号中的“随申办”注册;(3)下载“随申办市民云”APP注册。


(可使用微信、支付宝、随申办APP扫描完成注册)


附件1:

附件2:

附件3:

天津市具备独立开展新冠核酸检测能力的医疗机构信息

   
回到顶部 | 联系我们
河北省外贸培训公共服务平台   
地址:石家庄市新合作广场 b1 1201   邮箱:87812389@163.com
违法和不良信息举报电话:0311-67662519/4008320700
备案编号:冀ICP备11006606号-18访问量: