注意!欧亚经济委员会允许大豆出口,波兰、法国等国家(地区)宣布开放边界,更多国家(地区)疫情相关措施点击查看→
发布日期:2020-06-16 浏览次数:?



对医疗物资贸易采取措施的情况——截至6月15日,共有81个国家(地区)采取了相关措施,本期无更新。
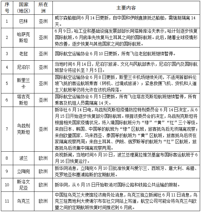
对船舶/航班/列车采取措施的情况——截至6月15日,共有149个国家(地区)采取了相关措施。本期更新16个国家,其中哈萨克斯坦、乌兹别克斯坦、波兰、立陶宛、希腊、埃及、安哥拉、利比里亚、塞内加尔恢复部分或全部航班;斯洛文尼亚取消对国际公路和铁路公共运输的限制。具体如下:


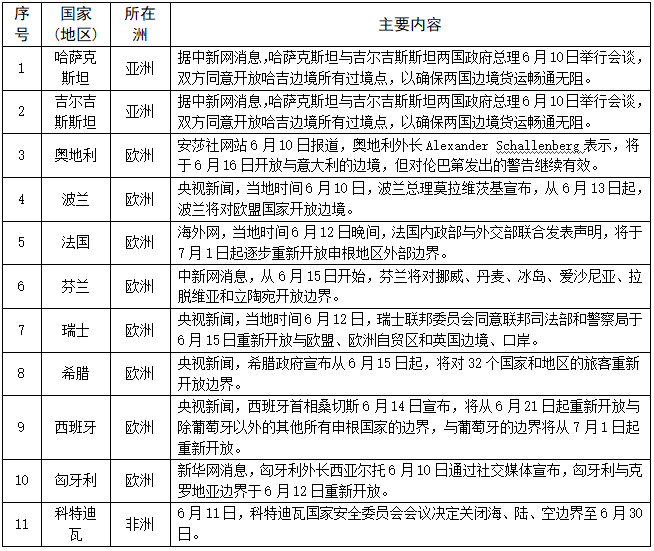
对边境口岸采取措施的情况——截至6月15日,共有104个国家(地区)采取了相关措施。本期更新11个国家,其中亚洲2个国家,欧洲8个国家,均宣布开放边界。具体如下:

对人员入境采取措施的情况——截至6月15日,共有178个国家(地区)采取了相关措施。本期更新11个国家,其中缅甸与我国建立“快捷通道”,对重要合作项目急需人员的往来采取便利措施;乌兹别克斯坦允许特定人群入境;奥地利、德国、法国、西班牙恢复跨境旅行;保加利亚、芬兰、希腊对部分国家入境者取消强制隔离措施。具体如下:


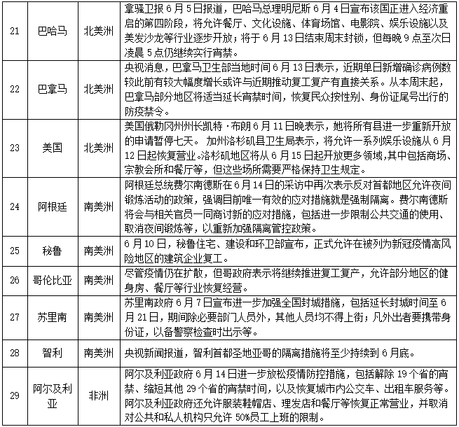
宣布进入紧急状态等情况的国家(地区)——截至6月15日,共有154个国家(地区)采取了相关措施。本期更新38个国家(地区),其中阿联酋、菲律宾、尼泊尔、沙特阿拉伯、泰国、文莱、乌兹别克斯坦、俄罗斯、法国、罗马尼亚、斯洛文尼亚、乌克兰、西班牙、意大利、英国、巴哈马、美国、秘鲁、哥伦比亚、阿尔及利亚、埃及、赤道几内亚、津巴布韦、圣多美和普林西比24个国家放松部分管制措施,启动不同程度的复工复产复课;利比里亚解除国家紧急状态。与此同时,南美洲、非洲在疫情防控压力下部分国家延长紧急状态或加强管控措施。具体情况如下:





