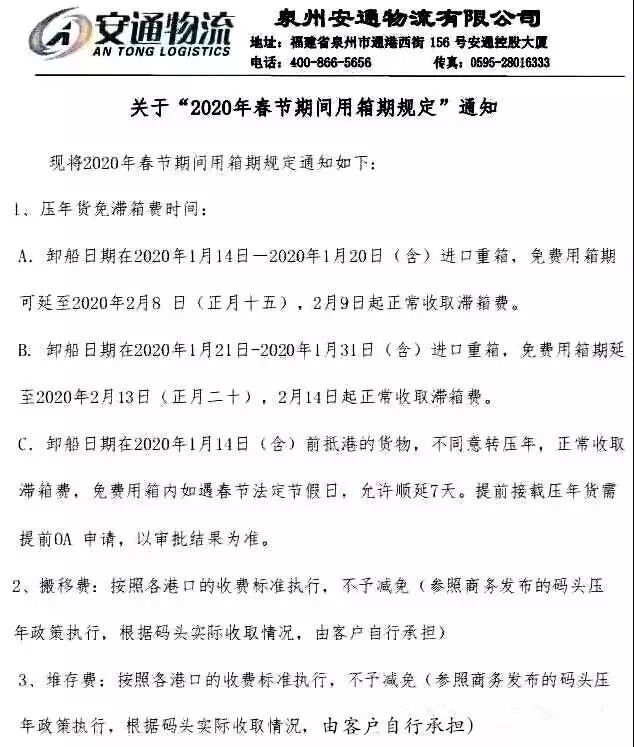
注意!各大船公司春节有重要调整,小心被滞港!
发布日期:2020-01-08 浏览次数:?

2020年春节将至,在春节长假期间,中远海运集运秉承优质服务的传统,为您贴心提供中国大陆地区出口特殊免箱期服务,提供更充裕的时间、更低的成本,令您可灵活安排假期前后的货物运输,详情如下:

注:所有中国大陆地区出口订舱在1月23日-2月7日期间开航的货物(外贸),都将享有上述额外延长出口免箱期(不含堆存及冷插费用),并不会产生额外的滞箱费用。

注:所有中国大陆地区出口订舱在1月9日-2月8日期间开航的货物(内贸),都将享有上述额外延长出口免箱期(不含堆存及冷插费用),并不会产生额外的滞期费。
春节将至,为了帮助客户更好地安排出货,ONE现决定华中、华北,春节期间(1月24日至1月30日)不计算入我司用箱周期(含所有箱型)。

长荣海运喜迎新春推出空柜预提及出口超期用箱免费期优惠方案,针对1月25日至2月8日之间出口的船舶,免于收取此特定区间的“出口重箱使用费”
。
根据2020年内贸航线市场情况及客户货运需求,针对1月9日-2月8日期间开航的出口订舱货物,在原先给予客户标准免箱天的基础上,根据不同的开航日期给予额外的特殊免箱天优惠政策(参下表),敬请广大客户关注。

注:所有中国大陆地区出口订舱(内贸)在1月9日-2月8日期间开航的货物,都将享有上述额外延长出口免箱期(不含堆存及冷插费用),并不会产生额外的滞期费用。

备注:
1、以上政策仅适用于普通箱。
2、所有中国大陆地区进口卸船(内贸)在1月15日-2月8日期间的货物,都将享有上述额外延长进口免箱期(不含堆存费用)。


免箱期、免堆期、滞箱费、滞港费,
这些你都分得清楚吗?

注:以下内仅供参考,以船公司、港口和码头实际要求为准
是指免费用箱时间,超过即收取滞箱费,这个期限取决于不同船公司的规定。
免箱期是指你箱子的使用时间,就是从堆场提货后到还柜时之间的时期。免费用箱是与船公司打交道的。重柜到了目的港以后,一般都可以免费在码头堆存几天,箱子也可以免费使用几天,不同国家的不同港口的免费堆存期和免费箱期是不同的,一般是7天,也可以在起运港申请延长免箱期,要看具体船公司\航线。超过时间就开始收取滞箱费了。如果免箱期到了,货主可以跟货代说说,让他给向船公司写个申请,争取延长大约三四天的免箱期。公司货量大,和船公司有合约, 就可以申请到14~20天的免箱期。
是指码头允许免费堆存的时间,超过即收取滞港费。集装箱堆存在码头的免堆期取决于码头的规定。
免箱期和免堆期是两个不同的概念。免堆期是指你集装箱在港区堆放的时间。而超过免箱期,每天都会有费用,这个费用按照船公司的规定来收取,也就是滞箱费。就是说你使用的船公司的箱子超过了免费用箱的时间,船公司要向你收取滞箱费。而超过了堆存的时间就是要付超期费了,是指超过码头所规定免费堆放(使用)时间而没有提走(清空)的集装箱所产生的超期堆存(占用使用码头)的费用。这个费用和滞箱费完全是2个概念。
是指超过了免堆期的费用,即使用船公司的箱子超过了免费用箱的时间,船公司要向你收取滞箱费,一般来说按天来算。也有叫箱使费的,一般免费期是7天,具体要看船公司的规定。
也叫堆存费,即超过了免堆期的费用,由港口收取。集装箱在码头上可以免费堆放这个期限,一般情况下是7天,也有一些港口是3天左右,具体要看港口规定。

一般情况下按以下方式区分界定:
免箱期:从拖空箱开始,到重箱回场或码头截止;
免堆期:从重箱回场或码头开始,到预计开船日截止。
免堆期:从卸货日开始,到托重柜离开码头截止;
免箱期:从柜子被提出码头起算,到柜子还回码头堆场之日截止。
滞箱费的收取=开始时间-(截止时间 1天)>滞箱期;
滞港费的收取=开始时间-(截止时间 1天)>滞港期。
以当地币种结算, 超期按每天每柜来收取。超期越长,每天的费用越高。举例来说,马士基公司的小箱前7天免费,8-15天每天55元(人民币,下同),16-20天每天150元,21天后每天300元。

滞箱费、滞港费的计算周期不完全相同。根据每个港口情况不同,有的同时计算(即港+箱),有的先计算堆存费,后计算箱使费。还有一些港口是堆存费和箱使费同一天开始计算,重叠在一起是7天。
滞箱费可以提前向船公司申请免除,一般可以申请到14天,甚至更长。滞港费要向港口码头申请,一般无法申请减免。
我们常说的滞箱费,大家都认为只有在进口中会出现,其实出口中也存在。出口的话一般为7天,如果由于你的原因导致箱子无法上船,那超过的时间,船公司要向你收取滞箱费。
进口中滞箱费比较常见,在船靠岸后N天内箱子可以免费使用。也就是说,你在船到港后必须及时完成进口清关以及安排提货,并且在N天内将装有原有货物的空箱归还到船公司指定的地点。
不同的船公司有不同的免箱期。上面说的是普通箱,TANK箱一般3天,冷冻箱、框架箱等特种箱一般6天左右,不同的船公司还有细节上的区别。
如果是客户的货主自备箱(shiper own container,SOC),则不存在滞箱费。

问:进口免堆期免用箱期一般为几日?从哪个单据可以得知?
答:以天津为例,一般是7天,特种箱除外,具体要分船公司。一般在放舱通知上会有体现,也有的会显示在提单上。但如果申请了更长的时间,一般不会打在提单上。
问:比如说7天免箱,7天免堆货物能在港口滞留多少天?
答:7天免箱就是在目的港你可以免费用7天柜子,7天免堆就是你的柜子可以免费停在目的港码头7天。

下面以MCC为例,说明免箱期和滞箱率的计算:
