
署办企函〔2020〕10号
根据《国务院关于取消和下放一批行政许可事项的决定》(国发〔2020〕13号),“出口食品生产企业备案核准”取消许可,改为备案。为做好取消行政许可事项的贯彻落实和后续监管衔接工作,加强事中事后监管,现就有关事项通知如下:
一、各海关自国务院决定发布之日起,停止“出口食品生产企业备案核准”事项的审批,改为备案管理。请及时修订行政审批事项服务指南,并向相关企业做好政策宣传工作。
二、各海关要按照《海关总署关于开展“证照分离”改革全覆盖试点的公告》(海关总署公告2019年第182号)附件2《出口食品生产企业备案核准》中的相关监管要求,开展备案工作和事中事后监管工作。
三、要加强事中事后监管。各海关职能部门要制定对出口食品生产企业的日常监管计划等加强监管的配套措施,需要开展稽核查工作的,提出业务管理类稽核查要求;风控部门在风险分析和联合研判过程中发现后续监管风险时,下达风险处置类稽核查指令;稽核查部门要通过“双随机、一公开”方式,按照稽核查指令依法对出口食品生产实施稽核查,属地查检部门要按照具体要求开展出口申报前查检作业。
四、自2021年起,出口食品生产企业依据《中华人民共和国海关企业信用管理办法》(海关总署令第237号,以下简称《信用办法》)规定报送《企业信用信息年度报告》,不再报送其他年度报告。未按照规定报送的,海关将企业列入《信用信息异常企业名录》。(小二君温馨提示:原先出口食品生产企业需要在每年1月底前向其所在地海关提交上一年度报告,自2021年起,出口食品生产企业只需要在1月至6月期间提交企业海关年报即可。)
五、对企业在进出口中违反相关法律法规或者海关监管规定的,各海关依法对有关企业予以行政处罚。企业有主动披露情形的,海关根据案件情形从轻、减轻或者不予处罚。
六、各海关依据《信用办法》对出口食品生产企业实施信用管理。对尚未成为进出口货物收发货人的出口食品生产企业,参照进出口货物收发货人实施信用管理。
七、海关依托全国信用信息共享平台与市场监管等部门实现企业信息共享。各海关要加强与地方市场监管等部门沟通与联系,推动做好对出口食品生产企业的协同监管和信用联合激励与惩戒。
特此通知。
China Customs
放
管
服
号外!号外!
“出口食品生产企业备案核准”行政许可正式取消啦
根据《国务院关于取消和下放一批行政许可事项的决定》(国发〔2020〕13号),正式 取消 “出口食品生产企业备案核准”行政许可。
推进“放管服”改革工作,海关企管一直在行动!
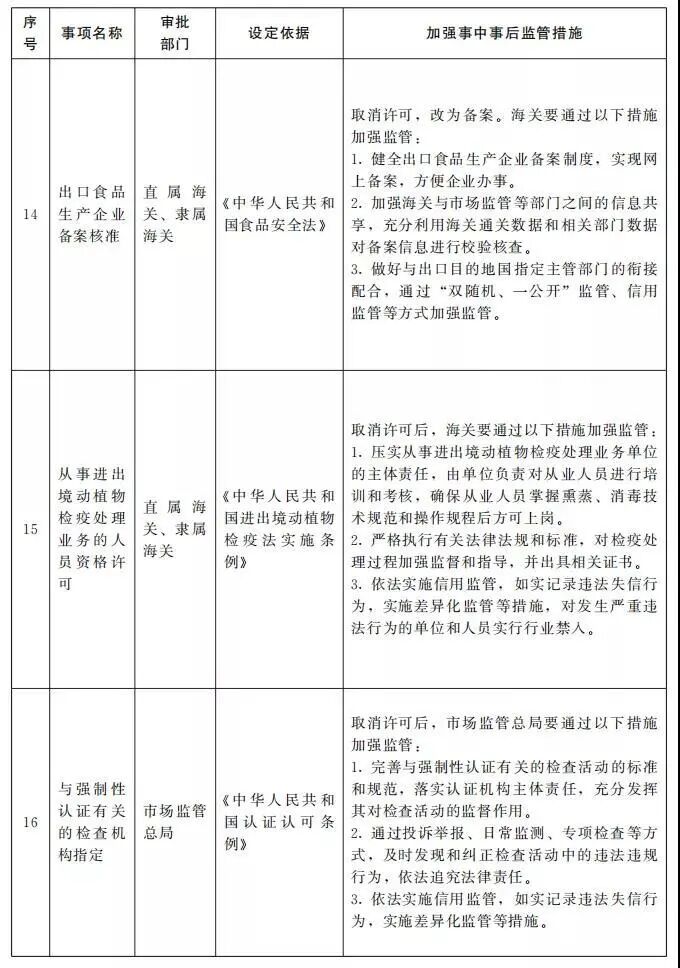
取消许可改为备案后,海关需要通过哪些措施来加强监管呢?


海关会通过以下措施加强监管:
1.健全出口食品生产企业备案制度,实现网上备案,方便企业办事。
2.加强海关与市场监管等部门之间的信息共享,充分利用海关通关数据和相关部门数据对备案信息进行校验核查。
3.做好与出口目的地国指定主管部门的衔接配合,通过“双随机、一公开”监管、信用监管等方式加强监管。
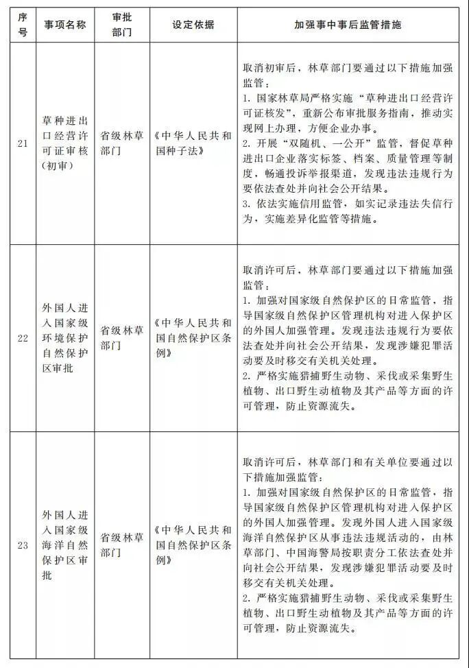
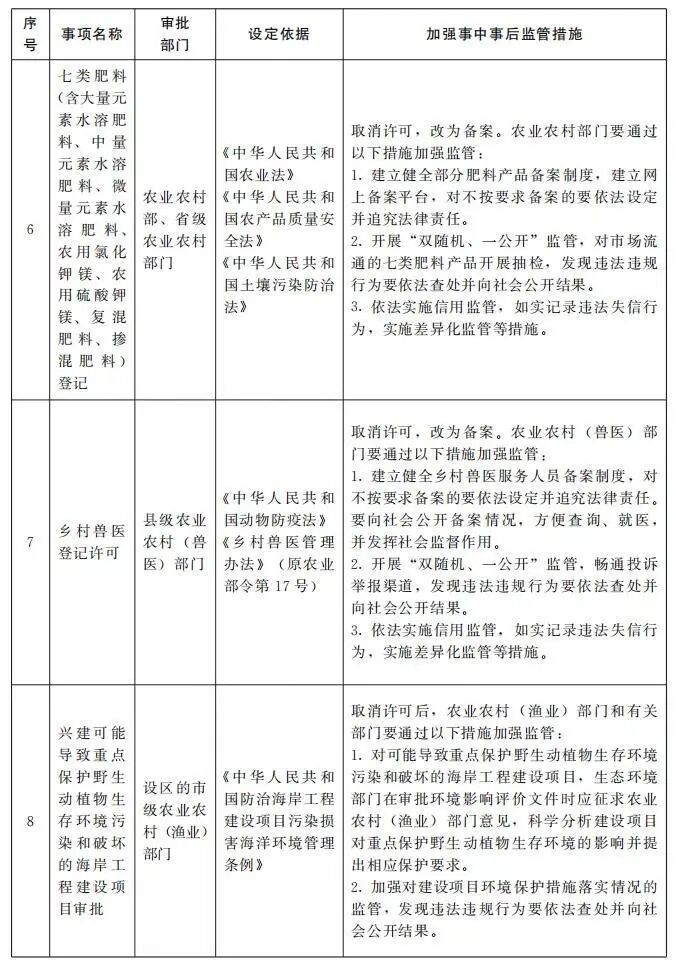
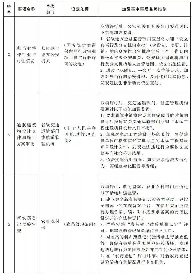
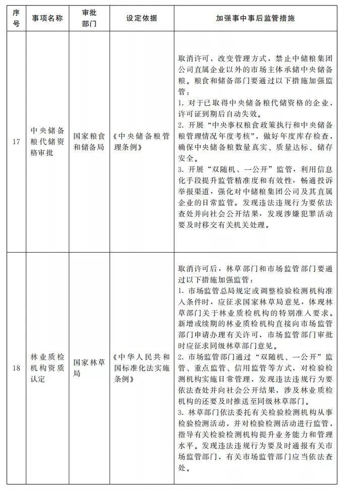
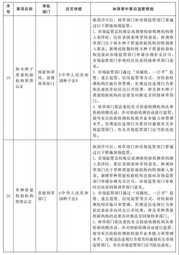
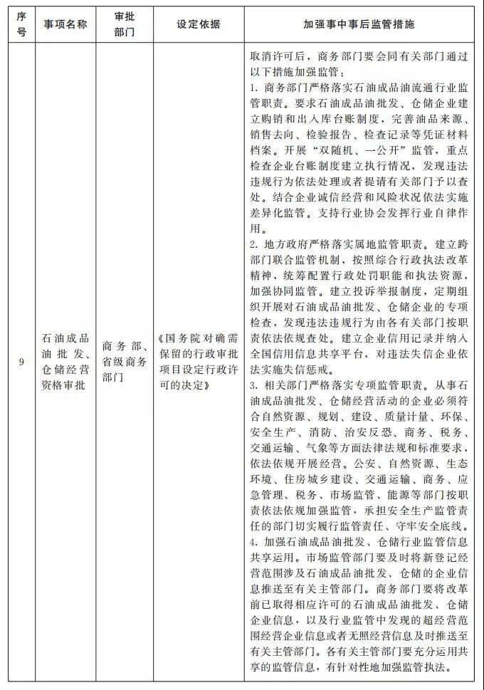
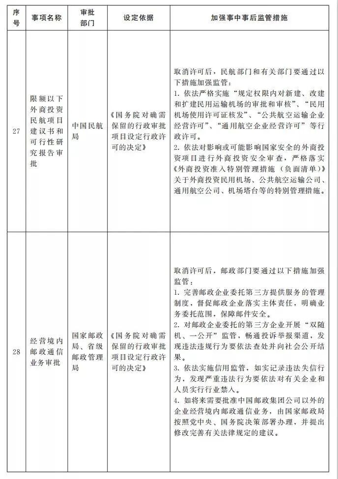
让我们来看看取消和下放的行政许可事项
还有哪些~
国务院关于取消和下放一批行政许可事项的决定
———————
国发〔2020〕13号
附件1
国务院决定取消的行政许可事项目录
(共29项)













附件2
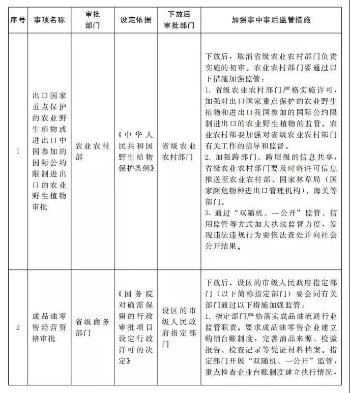
国务院决定下放审批层级的行政许可事项目录
(共4项)


