



对边境口岸采取措施的情况——截至8月12日,有106个国家(地区)采取了相关措施,本期更新1个国家——尼泊尔。2020年8月10日,尼泊尔内阁会议决定,尼泊尔印度之间的边界入境点从20个削减为10个。
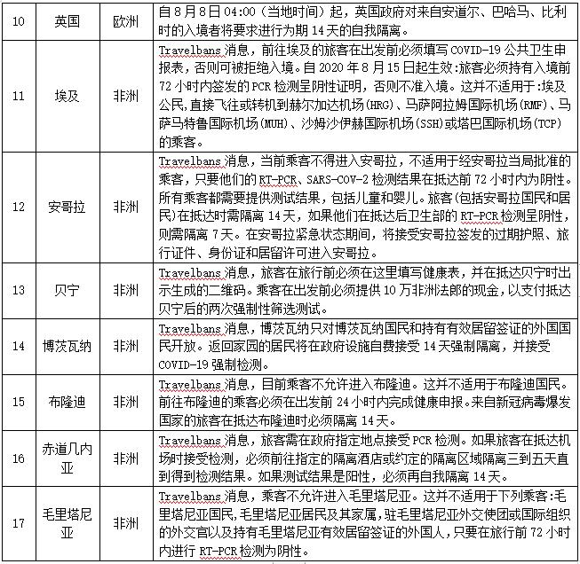
对人员入境采取措施的情况——截至8月12日,共有183个国家(地区)采取了相关措施。本期更新20个国家(地区),其中拉脱维亚允许部分欧洲国家(地区)人员入境,多数国家加强入境管控措施。具体如下:



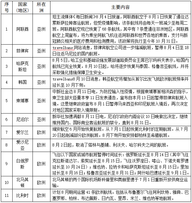
宣布进入紧急状态等情况的国家(地区)——截至8月12日,共有164个国家(地区)采取了相关措施。本期更新21个国家(地区),其中巴林、德国、意大利、英国、巴西、阿尔及利亚不同程度地放松部分管控措施。与此同时,多国延长紧急状态时间,重启严格的防控措施或强制戴口罩。具体情况如下:


