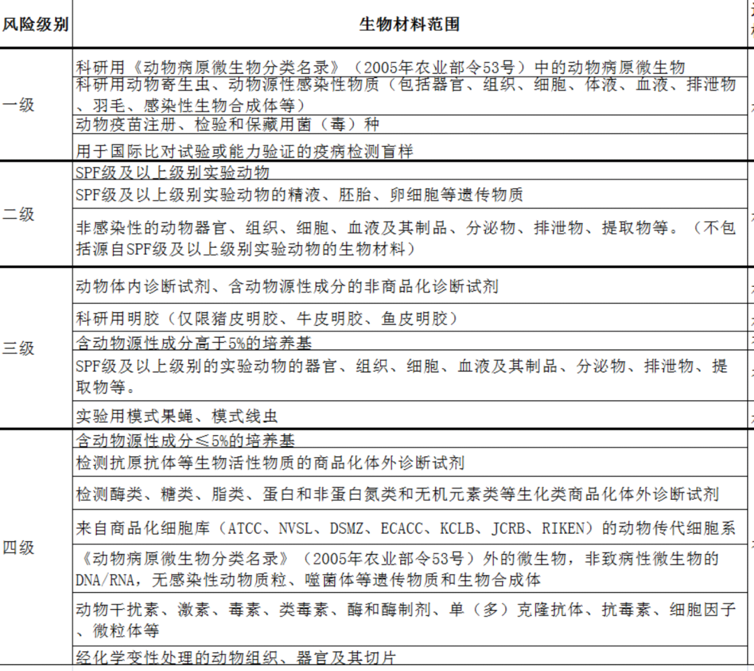
重要提示 对于须办理进境检疫审批的生物材料(一级、二级和部分三级风险的动物源性生物材料),海关对其进口企业实施备案管理,未经备案的企业不得从事相关业务。 备案依据 ● 《关于做好进境动物源性生物材料及制品检验检疫工作的通知》(原质检动函[2011]2号) ● 《质检总局关于深化京津冀地区进境动植物源性生物材料检验检疫监管改革的通知》(原质检动函「2015」247号) ● 《质检总局关于推广京津冀地区进境动植物源性生物材料监管试点及开展新一轮试点的公告》(原质检总局公告「2017」第94号) ● 《天津海关关于进一步做好进境动植物源性生物材料检验检疫工作的通知》(津关便函475号) 申请材料 (一):《进境动植物源性生物材料进口企业备案/申 请表》 (二):营业执照复印件 (三):企业基本情况及相关资质说明 (四):其它相关材料 备案流程 受理 天津关区各隶属关负责受理本关辖区内进境动物源性生物材料企业纸质申请并答复业务咨询,受理后转送审批审核中心(天津河西海关)审核。 审核 审批审核中心(天津河西海关)在收到申请材料后,组织关区专家进行现场考核,并根据考核结果决定是否准予备案,并将考核结果上报天津海关。 信息公示 天津海关将准予备案的企业名单及进口产品种类,在天津海关网站上公布。 进境生物材料风险分级 注意事项 ● 申请材料应齐全、真实有效 ● 咨询电话:12360
