根据国家移民局官网、中国驻相关国家大使馆及经济商务参赞处官网、WTO官网、威尔森集团全球港口应对新冠疫情限制性措施查询平台、国际航空运输协会、境内外相关媒体网站发布的信息及中国贸促会驻外代表处和部分企业反馈的情况,贸促会在有关国家(地区)因新冠肺炎疫情采取的相关措施提示(四十四)基础上对相关信息进行了更新,供企业参考。据不完全统计,截至2020年8月5日,共有195个国家(地区)因疫情影响采取相关措施,包括中国香港、澳门和台湾地区。




对边境口岸采取措施的情况——截至8月5日,有106个国家(地区)采取了相关措施,本期无更新。
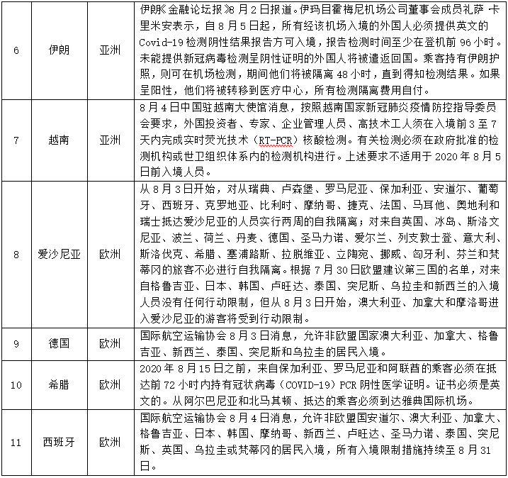
对人员入境采取措施的情况——截至8月5日,共有181个国家(地区)采取了相关措施。本期更新25个国家(地区),其中卡塔尔、日本、泰国、德国、西班牙允许符合条件的人员入境。与此同时,多国加强入境建议措施,要求提供新冠病毒检测报告。具体如下:





宣布进入紧急状态等情况的国家(地区)——截至8月5日,共有163个国家(地区)采取了相关措施。本期更新8个国家(地区),其中巴勒斯坦、哈萨克斯坦在延长紧急状态或隔离限制措施的同时放松部分管控措施;以色列撤销周末“封城”期间关闭除基本服务场所以外商业活动的禁令。具体情况如下:

