根据国家移民局官网、中国驻相关国家大使馆及经济商务参赞处官网、WTO官网、威尔森集团全球港口应对新冠疫情限制性措施查询平台、国际航空运输协会、境内外相关媒体网站发布的信息及中国贸促会驻外代表处和部分企业反馈的情况,贸促会在有关国家(地区)因新冠肺炎疫情采取的相关措施提示(四十三)基础上对相关信息进行了更新,供企业参考。据不完全统计,截至2020年8月3日,共有194个国家(地区)因疫情影响采取相关措施,包括中国香港、澳门和台湾地区。



对船舶/航班/列车采取措施的情况——截至8月3日,共有156个国家(地区)采取了相关措施。本期更新17个国家(地区),其中阿联酋、科威特、巴哈马、格林纳达、几内亚、肯尼亚、卢旺达、乍得重启部分航班或重新开放机场。具体如下:


对边境口岸采取措施的情况——截至8月3日,有106个国家(地区)采取了相关措施,本期更新3个国家,具体如下:


对人员入境采取措施的情况——截至8月3日,共有179个国家(地区)采取了相关措施。本期更新21个国家(地区),其中菲律宾、新加坡、俄罗斯、巴西、留尼旺允许符合条件的人员入境;韩国对14天内前往中国等低风险国家出差的韩企人士撤销入境隔离措施;英国给予到期签证宽限期。具体如下:




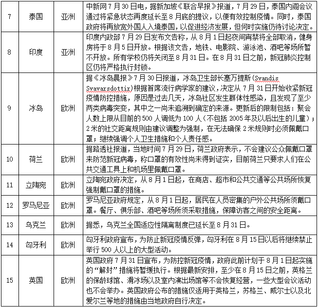
宣布进入紧急状态等情况的国家(地区)——截至8月3日,共有163个国家(地区)采取了相关措施。本期更新19个国家(地区),其中巴林、孟加拉国、泰国、印度放松部分管控措施。与此同时,多国延长紧急状态,颁发“口罩令”,加强管控措施。具体情况如下:


