根据国家移民局官网、中国驻相关国家大使馆及经济商务参赞处官网、WTO官网、威尔森集团全球港口应对新冠疫情限制性措施查询平台、国际航空运输协会、境内外相关媒体网站发布的信息及中国贸促会驻外代表处和部分企业反馈的情况,贸促会在有关国家(地区)因新冠肺炎疫情采取的相关措施提示(四十一)基础上对相关信息进行了更新,供企业参考。据不完全统计,截至2020年7月27日,共有194个国家(地区)因疫情影响采取相关措施,包括中国香港、澳门和台湾地区。


对货物贸易(除医疗物资外)采取措施的情况——截至7月27日,共有56个国家(地区)采取相关措施。本期更新8个国家(地区),其中欧亚经济联盟将逐步取消食品出口限制;阿根廷暂时取消生皮和毛皮、皮革和毛皮的出口税。具体如下:

对医疗物资贸易采取措施的情况——截至7月27日,共有85个国家(地区)采取了相关措施。本期更新7个国家(地区)其中阿根廷暂时取消某些个人防护设备的产品成分宣誓声明要求;巴西暂时取消对某些产品征收工业产品税(IPI-Imposto sobre Produto Industrializado)。具体情况如下:

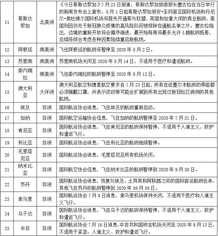
对船舶/航班/列车采取措施的情况——截至7月27日,共有156个国家(地区)采取了相关措施。本期更新25个国家(地区),其中阿联酋航空为乘坐阿航飞机往返阿联酋和世界各地的乘客,支付与新冠相关的医疗费用和检测费用;科威特、爱沙尼亚、俄罗斯、乌克兰、哥斯达黎加、埃及、苏丹重启部分航班。具体如下:


对边境口岸采取措施的情况——截至7月27日,有106个国家(地区)采取了相关措施,本期更新1个国家——哈萨克斯坦。据中国驻哈萨克斯坦大使馆经商处消息,哈萨克斯坦财政部7月23日发布消息称,为缓解口岸车辆积压问题,中方车辆将在边境口岸哈方一侧的运输物流中心卸货,之后返回中方一侧,由哈本国或外国运输车辆将货物运送至哈全国各地。此外,哈政府拟为中方司机提供24小时免签优惠政策。
对人员入境采取措施的情况——截至7月27日,共有179个国家(地区)采取了相关措施。本期更新31个国家(地区),其中爱尔兰政府宣布对15个疫情风险低的国家和地区开放旅游市场,来自这些国家的游客在进入爱尔兰后无须自我隔离14天;爱沙尼亚对部分欧洲国家入境人员取消强制隔离,允许欧盟以外感染率低的国家居民入境;立陶宛、赤道几内亚允许部分符合条件人员入境。具体如下:




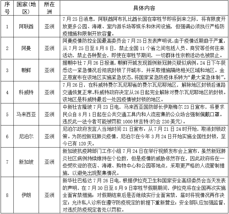
宣布进入紧急状态等情况的国家(地区)——截至7月27日,共有163个国家(地区)采取了相关措施。本期更新20个国家(地区),其中阿联酋、科威特、印度尼西亚、英国放松部分管控措施;尼泊尔取消全国性封锁。具体情况如下:

