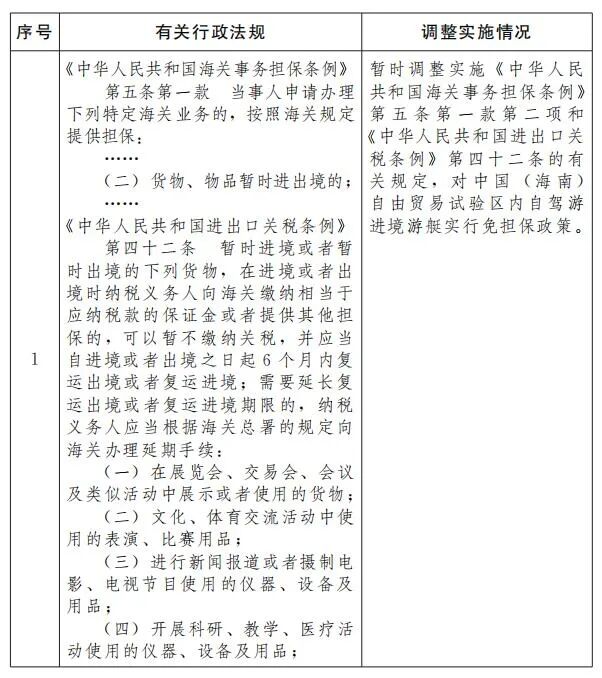
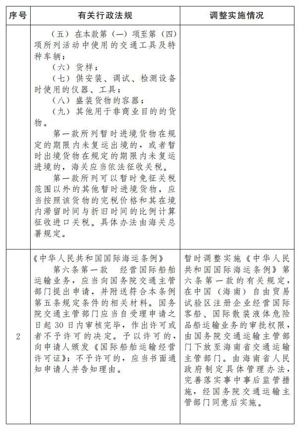
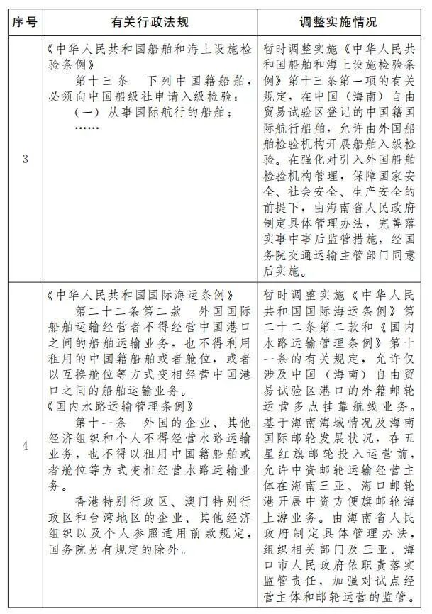
国函〔2020〕88号 各省、自治区、直辖市人民政府,国务院各部委、各直属机构: 为支持海南全面深化改革开放,推动中国(海南)自由贸易试验区试点政策落地,国务院决定,即日起至2024年12月31日,在中国(海南)自由贸易试验区暂时调整实施《中华人民共和国海关事务担保条例》、《中华人民共和国进出口关税条例》、《中华人民共和国国际海运条例》、《中华人民共和国船舶和海上设施检验条例》和《国内水路运输管理条例》5部行政法规的有关规定(目录附后)。 国务院有关部门、海南省人民政府要根据上述调整,及时对本部门、本省制定的规章和规范性文件作相应调整,建立与试点要求相适应的管理制度。 根据中国(海南)自由贸易试验区改革开放措施的试验情况,本通知内容适时进行调整。 附件:国务院决定在中国(海南)自由贸易试验区暂时调整实施有关行政法规规定目录 国务院 2020年6月18日 (此件公开发布) 附件 国务院决定在中国(海南)自由贸易试验区暂时调整实施有关行政法规规定目录
国务院关于在中国(海南)自由贸易试验区暂时调整实施有关行政法规规定的通知


